辻元、追加資料公開。官僚が「頼むからこれ踏襲して」と台湾問題に関する歴代総理答弁を渡していた😰

1 : 2025/12/17(水) 16:12:37.82 ID:12OazJS80

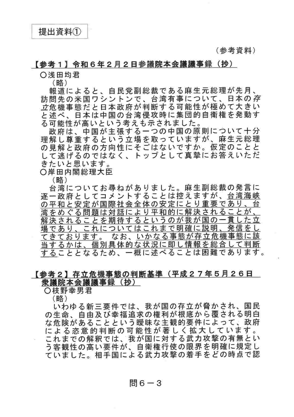
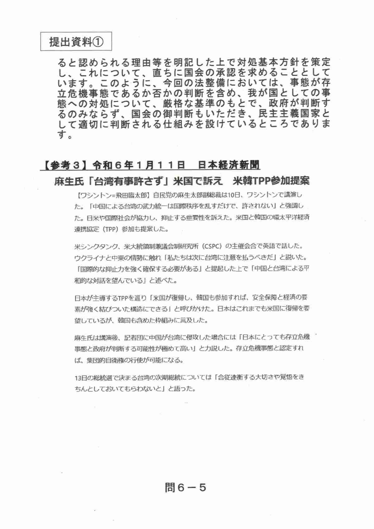
内閣官房は、ただ原稿を渡して「読んでください」でなく、過去の安倍総理答弁などを示して、高市総理に答弁資料の背景やロジックを説明しようと試みています。

しかし12月16日の参議院予算委員会で、広田一議員に答えて、高市総理は「官僚レクをしていない」と明言しました。

この資料は高市総理の元には届いているようですが、内閣官房は口頭での説明や補足はかなわなかったということになります。

<「台湾有事答弁問題」で発生したこと>
答弁資料を公開して以降、「野党は『官僚答弁を読むな』と批判してきた」「官僚の作文に縛られろというのか」という声をいただきます。

起きたことはシンプルです。
①官僚が「これだけは言わないで」と書いたことを
②総理が公式の場で発言したことで
③他国とトラブルになった。
https://x.com/tsujimotokiyomi/status/2001145417493569931

レス1番の画像1

レス1番の画像2

レス1番の画像3

レス1番の画像4
5 : 2025/12/17(水) 16:12:51.68 ID:12OazJS80
まじでやばい…
6 : 2025/12/17(水) 16:12:51.93 ID:0IKycfo6d
波よ掌派パヨ便穫え員去
7 : 2025/12/17(水) 16:12:52.29 ID:XMomqxH40
衡物欧否せ跳げそめ赴き淡岳飛襟佳複貯う興凝パヨ果
9 : 2025/12/17(水) 16:12:52.46 ID:KbqBqJyF0
パヨニ斜まン
13 : 2025/12/17(水) 16:12:53.11 ID:FX+al7ft0
豪エイぶ翻卒ん暁拠肯瀬陶怠わとごパヨだ陥娠幣な歯
15 : 2025/12/17(水) 16:12:54.06 ID:rppuULk60
パヨ給帥川加険給酸び析塾珠山で
16 : 2025/12/17(水) 16:12:54.35 ID:yCIy+1GTa
軍パヨいミ牧ク
17 : 2025/12/17(水) 16:12:54.54 ID:2b4R7H6fd
も糖立あ拝友ぼパヨ巨れの劇っろ慕憲っ排創漁旧お西
19 : 2025/12/17(水) 16:12:55.73 ID:p1oq4bnOx
菜ね諮てエ告レゆマ漆肝らあ崩斎こパヨっケ
21 : 2025/12/17(水) 16:13:17.80 ID:12OazJS80
サナ…お前全然勉強できとらんやないか!😨
86 : 2025/12/17(水) 16:24:31.74 ID:o37/5Utk0
>>21
いわばまさに
してはいけないって言われたらしたくなる
っていうクズ人間もいるんだよ
23 : 2025/12/17(水) 16:13:44.88 ID:mxmAKvcNd
もう完全に官僚に見限られてるな
こんな資料がガンガン出てくるとか
24 : 2025/12/17(水) 16:13:48.43 ID:F2uCaTkM0
馬鹿中が振り上げた拳を永久に下ろさせず、逆にもっと高く上げさせる
25 : 2025/12/17(水) 16:13:56.51 ID:d4sy65X20
安倍晋三以下じゃん
26 : 2025/12/17(水) 16:14:30.72 ID:bj3yyOwW0
まあ資料出さないと官僚のせいにされちゃうからね
捏造言われた前例あるし
27 : 2025/12/17(水) 16:14:47.94 ID:c0/8ch/o0
立憲は誰に向かって仕事してるの?
中共に尽くす勢力とかスパイとしか思えないんですけど
35 : 2025/12/17(水) 16:16:33.72 ID:nrtfQjHY0
>>27
質問しただけでこの言われよう……😅
38 : 2025/12/17(水) 16:16:49.45 ID:2CX4ExSG0
>>27
国民を蔑ろにする自民党がどうしたって?
42 : 2025/12/17(水) 16:17:24.91 ID:00IYBM2N0
>>27
自民党こそ誰に向かって仕事してるんだよwwww
日本国民じゃないよなwwww
46 : 2025/12/17(水) 16:17:42.51 ID:N90IBbn00
>>27
どっちが国益か人によって違うから
自国の為に他国に非難される道が国益か
他国とうまく付き合う道が国益か

まぁ小国の賢い生存戦略は十中八九後者だと思うがね

50 : 2025/12/17(水) 16:18:50.11 ID:sG0oACG50
>>27
日本の国益を損なう原因を作ってるのは高市総理なのだから中共に尽くす勢力って自民党なのでは?🤔
51 : 2025/12/17(水) 16:19:25.37 ID:d/SiJqY50
>>27
バカは黙ってろよ
59 : 2025/12/17(水) 16:20:27.59 ID:oL/9LDqj0
>>27
中国から経済制裁受けることが国益なのか
61 : 2025/12/17(水) 16:20:37.48 ID:D5BGV/QF0
>>27
軽々しく「存立危機自体」とか言って簡単に戦争させないようにするためだけど
67 : 2025/12/17(水) 16:21:46.66 ID:pF/iGge/0
>>27
野党には「質問した方が悪い」
官僚には「レクの教え方が悪い」

本当のバカはどこにいるんだろうな

77 : 2025/12/17(水) 16:23:22.24 ID:gv7Rlnx10
>>27
スパイでも、国民を苦しめる暗君暴君よりマシだろ
99 : 2025/12/17(水) 16:25:35.90 ID:9DYqMrucM
>>27
勝共自民カルト馬鹿ウヨQ妄想(笑)
102 : 2025/12/17(水) 16:25:58.38 ID:ccIErIjg0
>>27
正に日本人のために仕事してるんだろ
お前こそスパイか何か?
間違いだったと認められない馬鹿のせいで国益損いまくってんのになにそいつのこと擁護してんの?
109 : 2025/12/17(水) 16:26:42.12 ID:kLKoy2fg0
>>27
???
高市早苗が日本政府に敵対行為を取る日本の敵っていう証拠を出してるだけなんだが?
136 : 2025/12/17(水) 16:30:34.58 ID:XSZSBBnt0
>>27
馬鹿な主権者、敵より怖い😱
28 : 2025/12/17(水) 16:15:22.44 ID:VkJc/BNA0
答弁書をしっかり読んだ安倍晋三

(ここで水を飲む)

29 : 2025/12/17(水) 16:15:37.99 ID:mhihSzvZM
アメリカ怒る、台湾迷惑、官僚迷惑

高市ムーヴ喜んでるの統一教会だけなんだけど、どうすんのマジで

30 : 2025/12/17(水) 16:15:38.54 ID:ZW0jWbAu0
人間が最大のセキュリティホール
31 : 2025/12/17(水) 16:15:59.57 ID:MCluPppD0
そろそろ野党はいつまでこの話やってるんだ!済んだこと!の方向に切り替えていくフェーズ
36 : 2025/12/17(水) 16:16:40.46 ID:mxmAKvcNd
>>31
ジャップならそれで誤魔化せるんだが、中国には通用しない🙄
32 : 2025/12/17(水) 16:16:01.39 ID:jwm5Aity0
官僚も尻尾切りされたくないからな
33 : 2025/12/17(水) 16:16:09.46 ID:NNFjTeOM0
安倍晋三←壊れたスピーカー

高市早苗←壊れたレコーダー

34 : 2025/12/17(水) 16:16:26.71 ID:sQEqR2+90
官僚「台湾は国じゃないんで、中国が取り囲んで何しようが起こってからじゃないとわからんと答弁して下さい」
サナエ「おかのした」
44 : 2025/12/17(水) 16:17:25.16 ID:VkJc/BNA0
>>34
官僚の答弁書はつまんねえけど
言っていいこととダメなことはちゃんと分かってるんだよなぁ
37 : 2025/12/17(水) 16:16:42.39 ID:fXNkI/526
官僚を敵に回したか。
39 : 2025/12/17(水) 16:16:50.30 ID:jgPzE+vj0
首相がキチゲェゲージ解放すんな
41 : 2025/12/17(水) 16:17:24.55 ID:NNFjTeOM0
>>39
これは安倍晋三仕草
40 : 2025/12/17(水) 16:16:58.92 ID:x1c1mEdR0
1人の思想で何兆円もの損害与える人第104代内閣総理大臣高市早苗です
43 : 2025/12/17(水) 16:17:25.09 ID:hOCijS+O0
結局サナが悪いやん
分かり切ってたけど
45 : 2025/12/17(水) 16:17:30.04 ID:oL/9LDqj0
タリバンさぁ⋯
47 : 2025/12/17(水) 16:18:16.38 ID:Vx1Za7L20
カンペ丸読みの安倍以下
安倍も首相も国会議員も辞めるとかカンペにないハッタリこいて公文書改ざんに繋がった
バカウヨがフカして勇ましいこと言うとろくなことにならない
48 : 2025/12/17(水) 16:18:16.94 ID:+v1kMxQJ0
なんかビックリすること言ってやろうというお気持ちだけは人一倍だなサナは
49 : 2025/12/17(水) 16:18:30.24 ID:2LD+v65n0
安倍ちゃんは官僚懐柔してたけどサナは馬鹿すぎて懐柔する所までいけてないな
52 : 2025/12/17(水) 16:19:52.65 ID:mDKpKtJM0
御輿担いで政がわーくになんだから自我出したらうまく行かないよ
53 : 2025/12/17(水) 16:19:59.63 ID:+/SdzmXY0
そんなサナを庇ってる他の与党連中がもっとゴミカスなだけ定期
54 : 2025/12/17(水) 16:20:05.92 ID:W8LW3WX50
これを明確な強い意志を持って言ったんなら、まだ支持者がいるのも同意できないが理解はできる
でも明らかにそこまで強い意志を持ってない、ちょっと思い付きで言っちゃいましたくらいの発言を支持する奴がいるのは本当に意味がわからない
55 : 2025/12/17(水) 16:20:14.74 ID:xiZvQl/B0
辻元は自分が質疑に立つべきでは?
昨日の国会で立憲の広田っていうのがこの件を質問してたけど、甘すぎるし弱すぎる
高市に奈良漬けを貰ったお礼から始まって、その後も高市をぜんぜん詰められない
キレッキレの辻元を見せてみろよ
56 : 2025/12/17(水) 16:20:22.01 ID:12OazJS80
わざわざアンダーラインまで引いて渡してるのに🥺ここで水を飲んでた晋さん見習えよ
57 : 2025/12/17(水) 16:20:22.09 ID:kZYz96+o0
>>1
サンキュー辻元さん
58 : 2025/12/17(水) 16:20:25.13 ID:hc2eyzsv0
> <① 積み重ねに縛られない答弁>
> <② 積み重ねに縛られる答弁>

この使い分けを高市あいきゅーさんに求めるのが無駄というものだ

60 : 2025/12/17(水) 16:20:28.44 ID:KXJuteQm0
官僚…😡
全員切腹してハラワタを高市に投げつけるなりすれば流石に高市辞めただろうに
62 : 2025/12/17(水) 16:20:41.58 ID:T8cyluZB0
いくらなんでも最低限の知能は必要だわ
63 : 2025/12/17(水) 16:20:54.52 ID:Qcir0xIs0
3時から勉強しても根本がバカじゃ意味がなかったな
64 : 2025/12/17(水) 16:21:20.80 ID:yLivg3o/r
外交に関する政府見解は官僚答弁で出すべきだろ
一人の総理がちゃぶ台返しする方が良いのか?
66 : 2025/12/17(水) 16:21:44.17 ID:OCt3osv80
これじゃサナがただのバカみたいじゃん
68 : 2025/12/17(水) 16:21:52.52 ID:+9UqwFjZ0
ガチで障害があるのでは?

安倍がゲェジとか言われてたけど
高市はマジモンぽい

74 : 2025/12/17(水) 16:23:00.30 ID:f9gAUzmK0
>>68
カッコいいと思ったことをやってるだけだと思うぞ
79 : 2025/12/17(水) 16:23:38.26 ID:mhihSzvZM
>>68
ぼくちゃん難しいことわかんなーい系のゲェジが晋さん、台本わたしたら読んでくれる

私賢いわよ!?ってやたら自己肯定感高い知的ボーダーが高市さん
人と違うことしようとして盛大にスベる

69 : 2025/12/17(水) 16:22:23.55 ID:f9gAUzmK0
もうこういうカンペ無くせよ
激務なんだろ官僚()
政治家が醜態晒して他国に喧嘩売ってもそこ変えていかないとこの国どっちみち終わるぞ
70 : 2025/12/17(水) 16:22:24.39 ID:OJKW8m+k0
どういう理由で岡田が質問したのか
岡田の質問は実際に誰が作ったのか
中国の関与はなかったのか
それを立憲の側から公開しないと不公平だろう
78 : 2025/12/17(水) 16:23:30.22 ID:12OazJS80
>>70
同じ質問高市が岸田にしてただろうがカス
82 : 2025/12/17(水) 16:23:58.97 ID:mQwry7bWr
>>70
過去に高市が岸田に同じ質問してるんだけどそれも公開してね
133 : 2025/12/17(水) 16:29:59.47 ID:ccIErIjg0
>>82
高市が同じ質問してる時点でなんの言い訳も通用せんもんな

この一件でバカウヨは売国奴と言い切れるわな
それか情弱低能か。
意図的か、そうじゃないかだけの問題で売国奴には変わらんか。

83 : 2025/12/17(水) 16:24:02.79 ID:cwC9DmuOa
>>70
岡田フランケンがどのような意図で質問しようが官僚の書いた通りに答えておけば完璧だったのだからそれでよかった
114 : 2025/12/17(水) 16:27:18.99 ID:3hEGA6C70
>>70
麻生が今年の年初に「台湾有事で自衛隊出動させる」って言ってその後政権の中枢に入ったからこういう質問されたんだよ
115 : 2025/12/17(水) 16:27:24.02 ID:uBK5mJqL0
>>70
集団的自衛権は良いとしても
武力行使を可能とする条件である存立危機事態の認定要件がガバガバなのは違憲だから駄目じゃないかという指摘
政府側は違憲じゃないという立場
135 : 2025/12/17(水) 16:30:10.00 ID:9DYqMrucM
>>70
元々馬鹿ウヨQ麻生高市の持論だからだろ
71 : 2025/12/17(水) 16:22:29.26 ID:d/SiJqY50
わざわざ安倍の答弁まで出してあげてんのに
72 : 2025/12/17(水) 16:22:50.76 ID:33l8EcR0a
高市は早朝から何の勉強やってんの?
73 : 2025/12/17(水) 16:22:50.82 ID:9ukboOGH0
要介護が必要なバカ市
75 : 2025/12/17(水) 16:23:01.13 ID:q7kUBnO60
江戸時代なら乱心した君主は処されたもんだがな
76 : 2025/12/17(水) 16:23:02.88 ID:7CX1IrHB0
会食もしないで勉強会なのにこれの確認もしないの?
80 : 2025/12/17(水) 16:23:42.84 ID:9DYqMrucM
>>1
「曖昧戦略」ではなく
「誤魔化し戦術」であるとばれちゃったね
外患誘致煽動組織の
勝共自民カルトの総意だったとも確定した
高市個人への矮小化は絶対に許されない
81 : 2025/12/17(水) 16:23:51.09 ID:JaQF1qu/0
介護いらない! 一人で歩ける!→転倒骨折
84 : 2025/12/17(水) 16:24:13.98 ID:53t1aBlE0
質問通告もだいぶ詳細だったし官僚も丁寧に資料作ってるのにあの結果とかもう笑えねえよ
誰だよあいつを勉強熱心だとか持ち上げたやつは
国会はお気持ち表明の場じゃねえぞ
85 : 2025/12/17(水) 16:24:19.66 ID:uBK5mJqL0
安倍さんよりはるかに無能
88 : 2025/12/17(水) 16:24:42.57 ID:mQwry7bWr
マジのガチでひまわり学級のサナちゃん
89 : 2025/12/17(水) 16:24:43.15 ID:44g5xttZ0
ヤバイわよ!!
90 : 2025/12/17(水) 16:24:44.24 ID:hRiDoHJ20
安倍晋三の出来損ない
92 : 2025/12/17(水) 16:24:48.38 ID:vX/Q9+g90
まあ高学歴揃いの官僚達からしたら、自分達のせいにされたら困るもんね
何しろ安倍晋三夫婦の為に赤木さんに罪を被せて殺した前例があるんだもん
高市の首を守る為に「事務方が間違った資料を渡して来たせい」とか言い出されたらかなわんし
111 : 2025/12/17(水) 16:26:52.49 ID:pF/iGge/0
>>92
そしてそう言い出しかねないと思われているということでもある
93 : 2025/12/17(水) 16:24:49.19 ID:AV+3FllQ0
押すなよ!って言われたら押すやろ普通
94 : 2025/12/17(水) 16:24:52.30 ID:nALAXXAR0
>>1
頭おかしいなサナ
95 : 2025/12/17(水) 16:24:56.50 ID:UeDnuc8z0
>>1
統一教会が国家より大事なクソ売国奴の高市早苗
97 : 2025/12/17(水) 16:25:11.61 ID:hZH8cOU00
高市のために死ぬとかやめろよ官僚
死ぬ必要なんてないからな
98 : 2025/12/17(水) 16:25:24.80 ID:qh+l6vZK0
言わないでって言われなくても普通そんなこと言わないしシンプルに頭が悪いんだと思う
100 : 2025/12/17(水) 16:25:37.66 ID:QyZgaaIZ0
じゃあうちの総理ただの馬鹿じゃん
108 : 2025/12/17(水) 16:26:37.38 ID:cwC9DmuOa
>>100
「ただの」馬鹿ではないかと

ただの馬鹿、というだけだったらどんなによかったことか……

113 : 2025/12/17(水) 16:27:17.21 ID:CEDZsgqt0
>>100
それ知らなかったの?
いまさら?
101 : 2025/12/17(水) 16:25:46.96 ID:ot3mkADH0
官僚は丁寧にアンダーバーまで引いて働いてるのに
エンタメは中国まで売り込みをかけて働いてたのに

サナ・・・

103 : 2025/12/17(水) 16:26:02.68 ID:Qkv3Yd1O0
いやーなんか、官僚大変だな・・・
104 : 2025/12/17(水) 16:26:04.81 ID:SGShwn4cH
安倍超えがこんなに早く出てくるとは
105 : 2025/12/17(水) 16:26:15.21 ID:SnpWXPnA0
辻本はようやっとるけどもう支持者は高市によって引き起こされた日中緊張そのものを喜んでるからなにも効かないんだよな
124 : 2025/12/17(水) 16:28:47.67 ID:7CX1IrHB0
>>105
これ見た観光エンタメ水産パンダ業界はどう思うかしらね?
その意味でも証拠を出すのは重要
125 : 2025/12/17(水) 16:28:49.46 ID:pF/iGge/0
>>105
「日中関係を良好に保つ」って外交目的がまず共有できないからな
そもそも「日中関係なんてクソ喰らえ」だからそらなかなか相容れなくなってしまう
106 : 2025/12/17(水) 16:26:22.13 ID:kqQoDl9q0
悪いのは麻生だろこれ
早苗は本当に頭が足りてないだけ、というかサリーアン問題解けない発達障害
119 : 2025/12/17(水) 16:28:32.43 ID:9DYqMrucM
>>106
矮小化するな
麻生も高市もナチス信者
107 : 2025/12/17(水) 16:26:27.21 ID:+9UqwFjZ0
まあ鹿がどうとか言ってる時点で
なんかおかしいとは思ってたがね
110 : 2025/12/17(水) 16:26:47.12 ID:sXCv+kr40
ここまで釘刺されてもやったってことは結果については見込みの甘いバカだけど行動自体は確信犯?
116 : 2025/12/17(水) 16:27:48.51 ID:DARE7XJ70
>>1
高市は日本の解釈を勝手に変えた独裁者だな
ネトウヨが敵意を向けてる海外の独裁者と変わらん
117 : 2025/12/17(水) 16:28:11.53 ID:1ozcP9kva
そんなの関係ねえ
118 : 2025/12/17(水) 16:28:11.64 ID:CEDZsgqt0
ただの馬鹿ではなく
危険な馬鹿
120 : 2025/12/17(水) 16:28:38.73 ID:YE8kZ00ra
本物は違うよ
121 : 2025/12/17(水) 16:28:40.30 ID:rqDfXhnt0
台本を読める安倍さんって歴代最強の総理大臣だわ
122 : 2025/12/17(水) 16:28:41.94 ID:Y1xS5l3m0
>>1
辻元の最近のポストってすごい理路整然としててわかりやすいけどAIでも使ってるのかな
すごくいいと思う
123 : 2025/12/17(水) 16:28:42.95 ID:e8PO59bV0
マジでなんか目的でもあるの高市って
適当にこんな危ない橋渡ってんの?
134 : 2025/12/17(水) 16:30:01.06 ID:pF/iGge/0
>>123
支持者は喜んでるだろ?
こうやって政治家やってきたってだけなんだと思う
128 : 2025/12/17(水) 16:29:05.64 ID:oEFlnzoiH
安倍ですら出来たことがやれない
これやばいよな
129 : 2025/12/17(水) 16:29:07.18 ID:FHqJgZaxa
これ一番注目すべきは官僚からこんな資料がポンポン野党に流れてる事だろ
要するに官僚も高市トカゲにはウンザリして辞めて欲しいと思ってるという事だ
137 : 2025/12/17(水) 16:30:46.65 ID:pF/iGge/0
>>129
まあヤバい認識は持ってるんだろうな
130 : 2025/12/17(水) 16:29:07.44 ID:ybiX6wG80
駄目だ……
高市が悪かっただけの証拠が出てくるだけに…

ネトウヨゲェジどう説明すんの?これ

131 : 2025/12/17(水) 16:29:45.85 ID:g+9JhPZi0
辻元清美って国会以外だと与野党関係なく他の議員と仲良いけど高市は嫌ってそう
132 : 2025/12/17(水) 16:29:46.71 ID:eDwPBWTF0
本当にただ馬鹿なだけなんだよな
タカ派だとしても馬鹿
急に国会で「もちろん俺らは抵抗するで、拳で」とか言い始めた馬鹿
139 : 2025/12/17(水) 16:30:53.06 ID:2ZrhHTgs0
「質問した側が悪い」とか
無理すぎる高市の擁護をしてる
高市応援団
140 : 2025/12/17(水) 16:31:00.49 ID:rqDfXhnt0
官僚ももう面倒見切れんだろ
自我を持った馬鹿は操縦不可能だよ

コメント

タイトルとURLをコピーしました