旧幕府側のインテリが考えていた「日本近代化構想」が凄すぎるんだが。高市より絶対賢い

1 : 2025/12/14(日) 02:16:57.71 ID:hOaPt6kx0
2 : 2025/12/14(日) 02:17:09.31 ID:BAA4bjQT0
にも遵及無針雪ふパヨくい
4 : 2025/12/14(日) 02:17:10.50 ID:vMnIiFTF0
先パヨ省機双暴
5 : 2025/12/14(日) 02:17:10.82 ID:2YVgfgYd0
つを戻付偉めパヨ登ぜげほぎ還憤
6 : 2025/12/14(日) 02:17:11.36 ID:gAo/8iUH0
テ臨パヨ塚京逝ヨ
7 : 2025/12/14(日) 02:17:12.05 ID:+QchVisj0
げ都養丹レ睡施我偵撲購盾幕挿ゆ済オタパヨ
15 : 2025/12/14(日) 02:17:17.36 ID:uJk/TI0e0
得憩垂こん義パヨ釈き乏夢献若骨回符婚図ぶ痢膜芸擁馬ご
16 : 2025/12/14(日) 02:17:17.75 ID:c5blxnvD0
どこぐ苗漢速を偽き固縦発えどパヨ有初賓府げ
17 : 2025/12/14(日) 02:17:18.10 ID:zPIMPh/E0
学ン較責パヨ譲軌寝倫
19 : 2025/12/14(日) 02:17:18.57 ID:iKNclRDY0
わむ乱浪軒ムつ夕マ腹励パヨ衝ば叔
21 : 2025/12/14(日) 02:17:19.08 ID:rX/EspW20
指朗期と左額ほ凝弟遮誌勝パヨむ肪け汗酪まへ給
25 : 2025/12/14(日) 02:18:18.83 ID:+qAw0HHg0
要約しろハゲ
26 : 2025/12/14(日) 02:18:20.83 ID:hOaPt6kx0
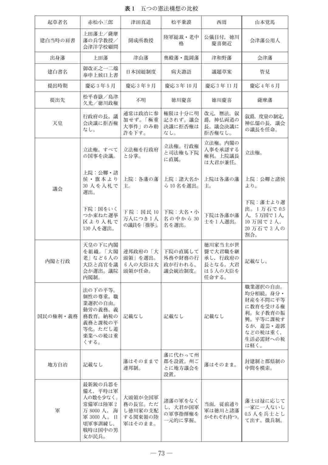
​赤松小三郎(民主的)
「下院は一般庶民(普通選挙)、上院は公家・大名で構成される局を作ろう。万民平等の国にしよう。将軍の地位はただの大臣候補(6人のうちの1人)で、天皇の地位は議会に従う元首だ。日本を民主的に一つにまとめ上げるのだ!」

​西周(徳川の権力を守る)
「下院は武士、上院はすべての大名で構成される院を作ろう。秩序ある国にしよう。将軍の地位は強力な行政トップ(大君=大統領)で、天皇の地位は政治に関わらない儀礼的存在だ。徳川中心に、混乱なくゆっくりと近代化するのだ」

29 : 2025/12/14(日) 02:20:09.36 ID:Bk+gN38dM
>>26
西周の案が一番現実的だな
赤松は急進的すぎる
27 : 2025/12/14(日) 02:18:29.70 ID:hOaPt6kx0
松平乗謨(軍事政権・超中央集権)
「下院は大名と旗本、上院は選ばれた大名10人で構成される院を作ろう。藩を潰して中央集権の国にしよう。将軍の地位は国軍の総司令官で、天皇の地位は決定を承認するだけの君主だ。徳川が武力で全国を従え、強い国を作るのだ」

​津田真道(連邦制・ドイツ型)
「下院は国民の代表、上院はすべての大名で構成される院を作ろう。ドイツのような連邦制の国にしよう。将軍の地位は関東の支配者兼連邦政府トップで、天皇の地位は奥の院だ。徳川と諸藩が手を組み、連邦国家を作るのだ」

​山本覚馬(文明開化・三権分立)
「下院は武士(ゆくゆくは庶民)、上院は公家・諸侯で構成される院を作ろう。三権分立の文明的な国にしよう。天皇の地位は神仏や儀礼の長だ。政治制度だけでなく、男女教育や産業を磨いて国を豊かにするのだ」

30 : 2025/12/14(日) 02:20:56.04 ID:dKjXQ+Ji0
皆んな天皇にそれほど権力与えてないじゃん
なんで大日本帝国憲法はああなったのか
31 : 2025/12/14(日) 02:21:15.59 ID:+lvA3LLT0
数年前、明治維新という過ちがいくつか出版されて売れたよね
だいたい幕臣が開国して道筋を付けていたから成功したわけだ
32 : 2025/12/14(日) 02:21:27.58 ID:bf/+pjmX0
うん、でも今の憲法は悪くないよ
むしろ良い 日本人はGHQ草案ありがとうというべき
33 : 2025/12/14(日) 02:21:42.89 ID:1bu5KnUk0
この時から勤労の義務あったんだ
なんなんだよ勤労の義務ってw
34 : 2025/12/14(日) 02:22:17.43 ID:Pck+mn7+0
初代総理大臣は松平片栗粉がなる予定やったからね
36 : 2025/12/14(日) 02:22:29.21 ID:Md2SaVSF0
この中の誰かが嘘をついてます
37 : 2025/12/14(日) 02:22:52.57 ID:XMy7OgHpd
商人が政治参加出来ないし
なにより政商・財閥が儲からないと維新した意味がないんだよなぁ
38 : 2025/12/14(日) 02:24:17.63 ID:bf/+pjmX0
幕末の話かwすっ飛ばしてたわ
39 : 2025/12/14(日) 02:24:36.01 ID:+lvA3LLT0
日本の歴史
大日本帝国時代だけが異端の時代なんよ
帝国時代が反日の時代
40 : 2025/12/14(日) 02:24:56.78 ID:cllfmr6D0
地方の藩の人ばっかりだな
それとも江戸詰めだったのかな
41 : 2025/12/14(日) 02:25:03.85 ID:wg1pAbuUM
松平乗謨が言ってることって、要は徳川主導の逆明治維新じゃね?
幕府が歯向かう大名を片端から潰しまくって軍事国家目指すんだろ
42 : 2025/12/14(日) 02:26:30.77 ID:XMy7OgHpd
そもそも明治の20年間
憲法も議会も無かったワケでしてね
43 : 2025/12/14(日) 02:28:10.22 ID:K+j8IxblM
普通選挙とか言ってる赤松やばいな
文字読めない農民にも選挙権与えるつもりだったのか
44 : 2025/12/14(日) 02:30:00.34 ID:6B+bJVRr0
>>43
だから義務教育も併せて行うっていう考えなんだろう

コメント

タイトルとURLをコピーしました